こんにちは。Yukiです。
今回は、時計機能付き温湿度計のはんだ付けをしていきたいと思います。
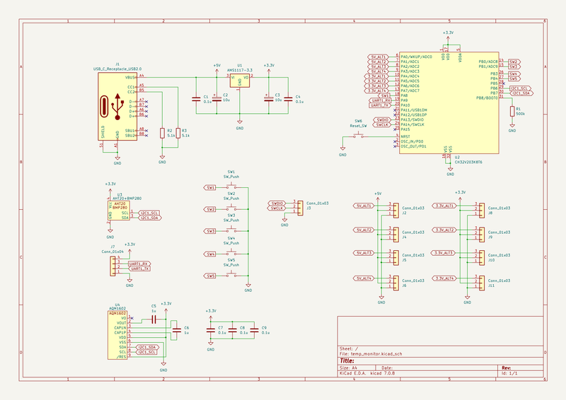
回路図

部品表
| 部品 | 個数 | アリエクのリンク(広告) |
| セラコン 0.1uF 1608M | 5 | https://s.click.aliexpress.com/e/_DkIdjRZ |
| 電解コンデンサ 10uF D4x5.4 | 2 | https://s.click.aliexpress.com/e/_DkxaCYR |
| セラコン 1uF 1608M | 2 | https://s.click.aliexpress.com/e/_DkIdjRZ |
| USB Type-C レセプタクル USB2.0 | 1 | https://s.click.aliexpress.com/e/_DmTnGsJ |
| JST XHコネクタ 3ピン (オプション) | 9 | https://s.click.aliexpress.com/e/_DnFqCKb |
| JST XH コネクタ 4ピン | 1 | https://s.click.aliexpress.com/e/_DnFqCKb |
| チップ抵抗 500kΩ 1608M | 1 | https://s.click.aliexpress.com/e/_DnSEDPv |
| チップ抵抗 5.1kΩ 1608M | 2 | https://s.click.aliexpress.com/e/_DnSEDPv |
| TSB008A2518A | 6 | https://s.click.aliexpress.com/e/_DCYHZ7D |
| AMS1117-3.3 | 1 | https://s.click.aliexpress.com/e/_DBFfzV9 |
| CH32V203K8T6 | 1 | https://s.click.aliexpress.com/e/_DeIczl5 |
| AHT20+BMP280 モジュール | 1 | https://s.click.aliexpress.com/e/_DDyW36B |
| AQM1602Y-RN | 1 | https://akizukidenshi.com/catalog/g/g111916/ |
AliExpressのリンクは、買ってくれれば嬉しいですが、まあ怪しいので自己責任で…。
参考程度に使ってください。あと、AQM1602Y-RNだけ秋月電子のリンクです。
(個人的に抵抗やセラコン・コネクタなどは安いと思いますが、あとは保証がないので…)

コメント