こんにちは。Yukiです。今回はオーディオミキサーの設計をしてみたいと思います。
なぜオーディオミキサー?
最近、同時に2台のPCを使うことがあるのですが、そのたびに、オーディオを切り替えるのが面倒です。そこで音を合成して、出力すれば楽かなと思い、設計することにしました。
オペアンプを用いた基本的な回路

これが基本的な回路になります。今回は非反転増幅回路をベースとして作ります。
簡単な理論(飛ばしてOK)
簡単に理論を書いておきます。
オペアンプは、入力端子のインピーダンス(抵抗みたいなもの)が非常に高いです。よって、上のような回路の入力は、下のような回路に置き換えられます。

この回路は分圧回路なので、
$$V+ = \frac{R4}{R3+R4}(V1-V2)+V2$$
という式が成り立ちます。(最後にV2を足しているのは、V2が0Vではないため)
オペアンプはイマジナリショートという原理(V+ = V-)があるため、
$$V- = V+ = \frac{R4}{R3+R4}(V1-V2)+V2 ・・・①$$
が成り立ちます。
V-も分圧のようなものですから、次のような式が成立します。
$$V-=\frac{R1}{R1+R2}Vo ・・・②$$
①と②の式を足します。
$$\frac{R4}{R3+R4}(V1-V2)+V2 = \frac{R1}{R1+R2}Vo$$
Voを式変形で出します。
$$Vo = \frac{R1+R2}{R1}(\frac{R4}{R3+R4}(V1-V2)+V2)$$
$$ = (1 + \frac{R2}{R1})(\frac{R4}{R3+R4}(V1-V2)+V2)$$
よって、増幅率Avは上式から
$$Av = 1 + \frac{R2}{R1}$$
となり、普通の非反転増幅回路と変わらないことがわかります。
ただそれ以外の式$$(\frac{R4}{R3+R4}(V1-V2)+V2)$$はよくわからないですね。少なくとも、式を算出した私はよくわかりません。(オイッ)
てことで、ここから入力信号の抵抗(今回だとR3,R4)を共通にしてみます。(今回はRと置く)
$$\frac{R}{R+R}(V1-V2)+V2$$
$$=\frac{R}{2R}(V1-V2)+V2$$
$$=\frac{1}{2}(V1-V2)+V2$$
$$=\frac{1}{2}V1-\frac{1}{2}V2+V2$$
$$=\frac{1}{2}V1+\frac{1}{2}V2$$
$$=\frac{1}{2}(V1+V2)$$
すげー平均になった! (試しに入力信号3つにしても、平均になります)
非反転増幅回路で加算回路を作るメリットとしては、入力信号につける抵抗(R3,R4)によって、増幅率が変わりません。
デメリットとしては、入力した電圧よりも下がることがある(電圧の平均をとっているようなもの)ので、増幅率を上げなければならないということがあります。
反転増幅回路で加算回路を組む場合(スキップでOK)
実は反転増幅回路をベースにした方がわかりやすいです。

まずはオペアンプの特徴。イマジナリショートで
$$V+ = V-$$
ということがわかります。V+はGNDに設置されていますから
$$V- = V+ = 0 [V]$$
ということがわかります。(ただしGNDが0[V]であるとした場合)
V-が0[V]ですから、R1とR2にはそれぞれオームの法則で、次のように電流が流れます。
$$I1 = \frac{V1}{R1} [A]$$
$$I2 = \frac{V2}{R2} [A]$$
オペアンプの入力端子には電流はほぼ流れません。ということは、R3には次のように電流が流れます。
$$I3 = I1 + I2 [A]$$
V-はイマジナリショートで0[V]ということがわかっていて、I3の流れる(と想定している)向きが逆なので、Voは次のようになります。
$$Vo = -I3R3 [V]$$
I3に代入すると
$$Vo = -(I1 + I2)R3 [V]$$
$$Vo = -(\frac{V1}{R1} + \frac{V2}{R2})R3 [V]$$
試しに、入力信号についている抵抗(今回はR1,R2)を同一なものにしてみたいと思います。(今回はRとして計算してみる)
$$Vo = -(\frac{V1}{R} + \frac{V2}{R})R3 [V]$$
$$= -(\frac{V1+V2}{R})R3 [V]$$
$$=-(V1+V2)\frac{R3}{R}$$
よって、増幅率Avは
$$Av = \frac{R3}{R}$$
これも反転増幅回路とあまり変わらないですね。またこちらは、平均ではなく、純粋な足し算に近いので、非反転増幅に比べて波形の振幅が2倍(入力が3つの場合は3倍)になります。
反転増幅回路のメリットとしては、非反転増幅回路に比べて、抵抗の数が1つ少なくなります。また、V-がGNDに接地しているため、高周波では安定するらしいです。(ぶっちゃけ音程度の周波数であれば、あんまり関係ないかと思います)
デメリットとしては、入力信号につけた抵抗が増幅率に関わっていることくらいでしょうか。
正直、設計とか楽なのは反転増幅回路かなとは思います。単純にわかりやすいと思います。

なお、赤色が非反転増幅回路で、緑色が反転増幅回路です。ちゃんと反転していますね。
今回あえて非反転増幅回路での設計にする理由
今回は、単電源(正確には電池3本)を使おうと思っています。そのことから、仮想GNDを使用します。仮想GNDが安定しているのかよくわからないので、反転増幅回路だと不安定になるかなと思ったからです。(ただ、実際には非反転増幅回路でも仮想GNDに接地しているわけですし、どうなんでしょう)
でも設計した後に思いましたが、反転増幅回路のほうが、動作点が変わらないので、そっちのほうが良かったんじゃないかなって気もしています。まあいいか。
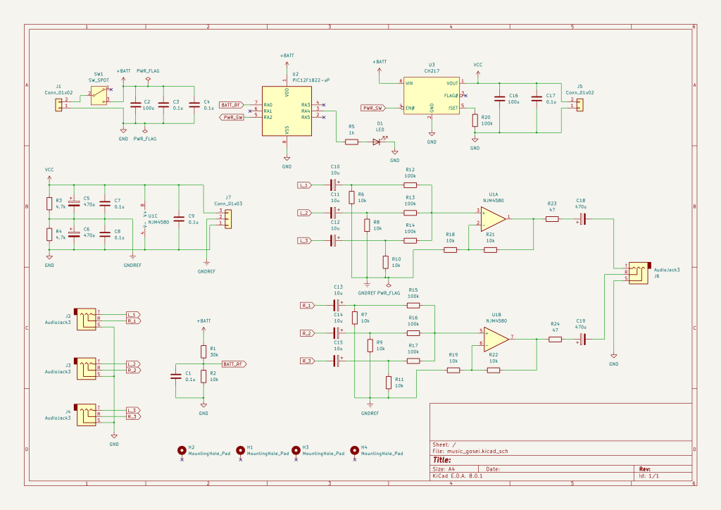
回路図

何してるのかわからなくなったら困るので、簡単に書いておきます。

電源供給部分です。電源供給はXHコネクタを採用しようと考えています。

電源管理部分?です。基本的にニッケル水素充電池を使おうと思っています。過放電されると面倒なので、PICで電圧を監視。指定電圧その1を下回ったらLED点灯。指定電圧その2を下回ったらCH217Kで電源供給自体ストップします。
CH217Kは、電流監視もできるので、万が一の過電流対策としても入れています。(USB電源用と書いてありましたが、2.7Vまでは使えるっぽい書き方されていたので、多分大丈夫でしょう)

電源分圧部分です。PICにつながっています。PICはFVR(内部基準電圧)を使用して、監視するので、電圧を分圧しないと使えません。(4.096Vもありますが、電池3本に対しては高すぎる)

音声入力部分です。特に言う事無し。

仮想GNDを作り出す部分です。GNDREFというのが仮想GNDになります。抵抗値は、秋◯電子さんのキットの値をパクりました。0.1uFはオリジナルで入れています。また、右側のコネクタは、今度作る予定のECM用電源に使用する予定です。

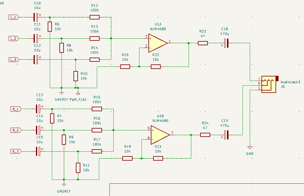
オペアンプを用いた加算回路部分です。R6とかの仮想GNDにプルダウン(って言うのかな?)しているのは、電圧安定用です。R12とかの抵抗は、LTSpiceで良さげな値にしておきました。
(上の式で求めた理論上は変化がないはずですが、R6とかの抵抗が追加されているので、分圧しているのだと思います)
R23とかは、万が一の保護用と、ポップノイズ対策用です。(あんまりあっても意味ないかも?おまじない)

ネジ穴用です。最近こうやってやるとDRC(デザインルールチェッカー)とかに怒られないことに気づきました。
アートワーク設計

結構雑ですが、こんな感じで作りました。両面実装ですし、かなり雑ですが、まあ46mm✕46mmに収まっているので満足です。
データ配布
誰も使わないとは思いますが、一応Google Driveでデータ配布しておきます。
(再配布とかの場合は、一応連絡をくれるとうれしいです)
おそらく基板が4枚余るので、時間があればboothで配布するかもしれません。
余談
CH217KなんていうICが秋月で取り扱いしているとは知りませんでした。4つで100円なので、日本では最安ですかね。一応AliExpressからも買えますが、送料考えるとそんなに安くないです。
いや~久しぶりに長い記事書きましたー。
次の記事は下に貼り付けておきます。



コメント